05月03 高鹽喂養誘導小鼠腸道生態失調引發小鼠早期腎損傷
Enteric dysbiosis-linked gut barrier disruption triggers?early renal injury induced by chronic high salt feeding?in mice
?
發表雜志:Experimental & Molecular Medicine
影響因子:5.063
PMID:28857085
前言
高血壓的患病率不斷增加,正在成為世界范圍內的主要公共衛生問題,但是高血壓的發病機制還不完全清楚。 腎損傷和功能障礙可能是導致血壓升高的主要原因之一,一些證據表明 鹽攝取能夠上調細胞因子的表達并增加腎臟損傷,但高鹽(HS)攝入與腎損傷發展之間的關系尚不清楚。本文研究人員用HS水喂養小鼠持續8周,并研究由此產生的腸道病理生理變化及其對早期腎臟異常的影響。
材料和方法
使用6至8周齡的雄性特異性無病原體C57BL / 6小鼠。根據處理方法分為:對照組(飲用水),HS實驗組(飲用水+ NaCl,8周),抗生素實驗組(飲用水+ NaCl+多粘菌素B+新霉素,8周)。
分析內容如下:1.微生物分析;2.組織分析;3.基因表達分析,RNA-Seq使用百邁客BioMarker Technologies(Beijing,China)Illumina HiSeq 2500平臺;4.蛋白質表達和生化分析;5.FD-4滲透性實驗;6.糞便微生物群移植(FMT);7.統計分析
分析結果
1.慢性高鹽攝入導致腸道生態失調
首先,研究人員檢查HS攝入是否會影響腸道細菌。慢性HS喂養后,盲腸中的總細菌負荷略有下降,但無顯著變化(圖1a)。慢性HS喂養后,回腸上皮(圖1b)和結腸腔內(圖1b)的細菌負荷也降低。慢性HS處理顯著降低厚壁菌門和提高擬桿菌的水平,這表明細菌組合物在HS攝入后發生改變。

圖1. 慢性高鹽喂養減少腸內的細菌負荷
為了研究HS攝入如何影響腸道微環境,研究人員將HS組的細菌組成與對照組相比,在HS處理后,盲腸中Actinobacteria,Firmicutes和Bacteroidetes在門水平和Actinobacteria以及Clostridia和Bacteroidia的百分比顯著不同。unweighted uniFrac分析結果顯示HS和對照組分別聚集(圖2b)。進一步分析顯示,HS和對照組在回腸粘液層分別聚集(圖2c),而對照組和HS組形成兩個聚類,分離趨勢明顯在結腸粘液層(圖2d)。研究結果表明,慢性HS喂養可能導致腸道生態失調,細菌計數和微環境組成的變化也證明了這一點。

圖2. 慢性高鹽喂養引起腸道生態失調
2.慢性高鹽喂養導致消化道反應受損的腸道異常
腸道生態失調通常與腸道病理生理學的改變有關,研究人員檢查了慢性HS喂養對腸道變化的影響。在對照組和HS-喂養組小鼠的回腸和結腸上皮細胞形態沒有差異(圖3a)。此外,通過TUNEL和ki67染色鑒定的相似數量凋亡和增殖細胞表明,慢性HS喂養不影響腸道中的細胞死亡(圖3a)。然而,研究人員發現炎癥標志物表達被慢性HS攝入顯著改變。特別是,Ccl4,Ccl5和Ifn-γ在HS小鼠的回腸中表現出更高的mRNA水平(圖3b)。 IFN-γ免疫組織化學在回腸中的結果證實了基因表達數據(圖3c)。由于TLR家族蛋白和Nf-κB是參與病原體相關免疫應答的主要分子,進一步評估TLR家族和Nf-κB基因表達,發現TLR2,TLR3和TLR5mRNA水平在回腸中趨于更高(圖3d)。同時,HS處理后IRF7,GATA3和NFKB2的表達顯著上調(圖3e)。此外,HS喂養后白細胞中CD38的表達在回腸中升高(圖3f)。然后通過RNA測序進行轉錄組分析,并比較涉及“細胞因子 – 細胞因子受體相互作用”,“ NF-κB信號通路“和”Toll樣受體信號通路“。在回腸和結腸中,兩組之間許多基因的表達是不同的。總的來說,這些數據表明慢性HS攝入導致腸炎癥反應中斷。

圖3. 慢性高鹽喂養與腸道炎癥反應中斷有關
3.慢性高鹽攝入導致腸屏障功能喪失并促進細菌易位進入腎臟
腸道免疫反應受損始終與腸道屏障功能障礙有關,研究人員研究了HS的攝入如何影響腸道屏障功能。HS攝入顯著降低了tjp-1,tjp-2,claudin-1,claudin-7和claudin-8基因的表達(圖4a)。 此外,與對照小鼠相比,HS攝入后,回腸和結腸中屏障形成的緊密連接ZO-1蛋白水平和結腸中的Occludin蛋白水平顯示出較低的趨勢(圖4c和d)。 另一方面,在HS喂養回腸和結腸后,成孔緊密連接蛋白Claudin-2蛋白水平顯著較高(圖4c和d)。這些數據清楚地表明腸道腸道屏障被慢性HS攝入所破壞。
腸道通透性增加可能導致腸道細菌或細菌產物易位至腸外組織。通過使用16s PCR來識別細菌DNA,檢測到腎臟,肝臟和脾臟中的細菌移位。有趣的是,慢性HS攝入特異性促進了細菌移位進入腎臟,但不能進入肝臟或脾臟(圖4e)。進一步分析了腎細菌,發現與基于LEfSe測量的對照相比,屬于腸道細菌的桿菌被發現在HS處理的腎中富集(圖4f)。特別是,與對照動物的腎臟相比,在HS喂養的腎臟中,芽孢桿菌和Planomicrobium的水平分別增加2.6倍和8.7倍。這些結果表明慢性HS攝入可以促進某些細菌的易位。該數據清楚地表明HS喂養與腸道屏障破壞和腸道細菌易位進入腎臟有關。

圖4. 慢性高鹽喂養導致腸道屏障功能障礙并促進細菌移位進入腎臟
4.慢性高鹽喂養相關的腸屏障破壞和腎損傷取決于腸道微生物群
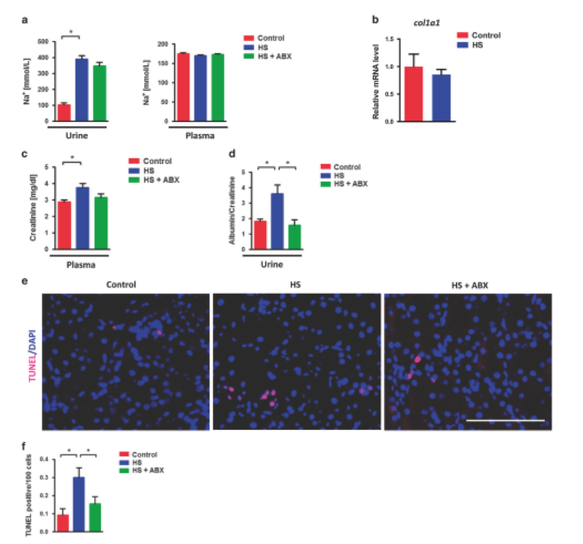
為了進一步闡明HS攝入后腸道生態失調和腎損傷之間的關系,給小鼠喂養多粘菌素B和新霉素。抗生素給藥確實恢復了HS飼喂誘導的回腸Ifn-γ過表達,通過糞便白蛋白和FD-4滲透監測腸道泄漏,以及通過血漿內毒素水平和腎臟16s / 18s比率監測的細菌移位,通過尿和血漿Na +濃度測量,抗生素不改變鈉負荷(圖5a)。雖然8周HS喂養并未引起纖維化等進展性腎損傷,但由col1a1 mRNA水平監測(圖5b),HS喂養增加了血漿肌酐水平。更重要的是,與對照組小鼠相比,HS-喂養小鼠腎功能障礙的主要標志物尿白蛋白/肌酐比率顯著增加,抗生素治療幾乎可以完全恢復腎功能(圖5d)。另外,TUNEL染色顯示抗生素施用可以降低HS誘導的凋亡細胞的升高(圖5e和f)。總之,該數據表明,抗生素治療能夠改善腸道滲漏和HS喂養引起的早期腎損傷。

圖5. 抗生素改善慢性高鹽喂養引起的早期腎損傷
5.慢性高鹽喂養引起的收縮壓升高取決于腸道微生物群
慢性HS喂養可能導致動脈壓升高,并且研究人員還檢測到抗生素如何影響這種進展。 如圖6所示,雖然HS處理的小鼠的DBP和平均血壓沒有增加,但是慢性HS喂養后SBP明顯升高。 有趣的是,抗生素治療能夠完全恢復海拔。 這些數據強烈表明慢性HS喂養引起的SBP升高取決于腸道微生物群。

圖6. 抗生素可以恢復慢性高鹽喂養引起的血壓升高
6.來自慢性高鹽處理的小鼠的腸道微生物群可以獨立地引起腸道泄漏和早期腎損傷
最后,為了進一步證明腸道微生物群是腎損傷發展的上游因素,進行了糞便微生物群移植實驗。喂食正常飲食(不是高鹽)的兩組小鼠口服來自對照和HS處理的小鼠的糞便。8周后,接受對照糞便的對照小鼠的盲腸壁Firmicutes/Bacteroidetes比例(其是微生物群組成改變的主要標志)顯著高于接受HS糞便的HS小鼠,其為 與研究人員之前的數據一致,表明HS喂養降低了盲腸中的Firmicutes / Bacteroidetes比例,并證明該糞便微生物群移植實驗是成功的(圖7a)。此外,如圖7b和c所示,給藥后4周,由糞便白蛋白含量監測的腸道通透性在接受HS喂養糞便的小鼠中顯著增加,并且重要的是,尿白蛋白/肌酸酐比率(目前研究中觀察到的腎功能障礙的主要表型)在移植后4周接受HS喂養的糞便的小鼠中也顯著增加。最后,與對照小鼠相比,HS糞便移植小鼠中腎臟凋亡細胞的數量顯著增加(圖7d和e)。這些數據進一步表明,HS喂養引起的腸道生態失調是腎損傷和功能障礙的原始誘因。

圖7. 腸道泄漏和腎損傷可通過腸道微生物群轉移
創新點
研究人員發現,暴露于飲食鹽的第一個器官是腸道,基于這一理論研究人員巧妙的研究鹽攝取是否能夠直接破壞腸道內穩態,反過來引發早期腎臟損傷。研究結果顯示,8周的慢性HS喂養導致腎凋亡細胞數量增加和腎功能損傷增加,這種早期腎損害歸因于腸細菌易位至腎中。由于HS誘導的生態失調導致腸道屏障喪失,發生易位。該發現為“腸 – 腎axis”提供了新的見解。目前,沒有證據表明病原體相關的分子模式來源于腸可以直接損傷腎臟。因此,該研究是對“腸 – 腎軸”理論的新增加,揭示了HS相關早期腎損傷發展的新型基礎發病機制
參考文獻
Hu J, Luo H, Wang J, et al. Enteric dysbiosis-linked gut barrier disruption triggers early renal injury induced by chronic high salt feeding in mice.[J]. Experimental & Molecular Medicine, 2017, 49(8):e370.